Git Branch 전략

알맞은 Git Branch 전략을 정하기 위해 각 특징과 장단점 정리.

2025-04-01
  • Git

Git 브랜치 전략 비교: Git Flow, GitHub Flow, GitLab Flow

라이브 시점이 다가오고있어 Git 브랜치 전략을 어떻게 가져갈지 고민이 필요합니다. 이에 따라 버전 관리 (롤백, 히스토리 파악 등..)가 용이하고 production 브랜치 보호가 필요하며, 이를 통해 코드 리뷰 정착 및 CI/CD 효율화도 꾀할 수 있을 것입니다.

주로 사용되는 Git Flow, GitHub Flow, GitLab Flow의 개념과 차이점을 정리해 보겠습니다.

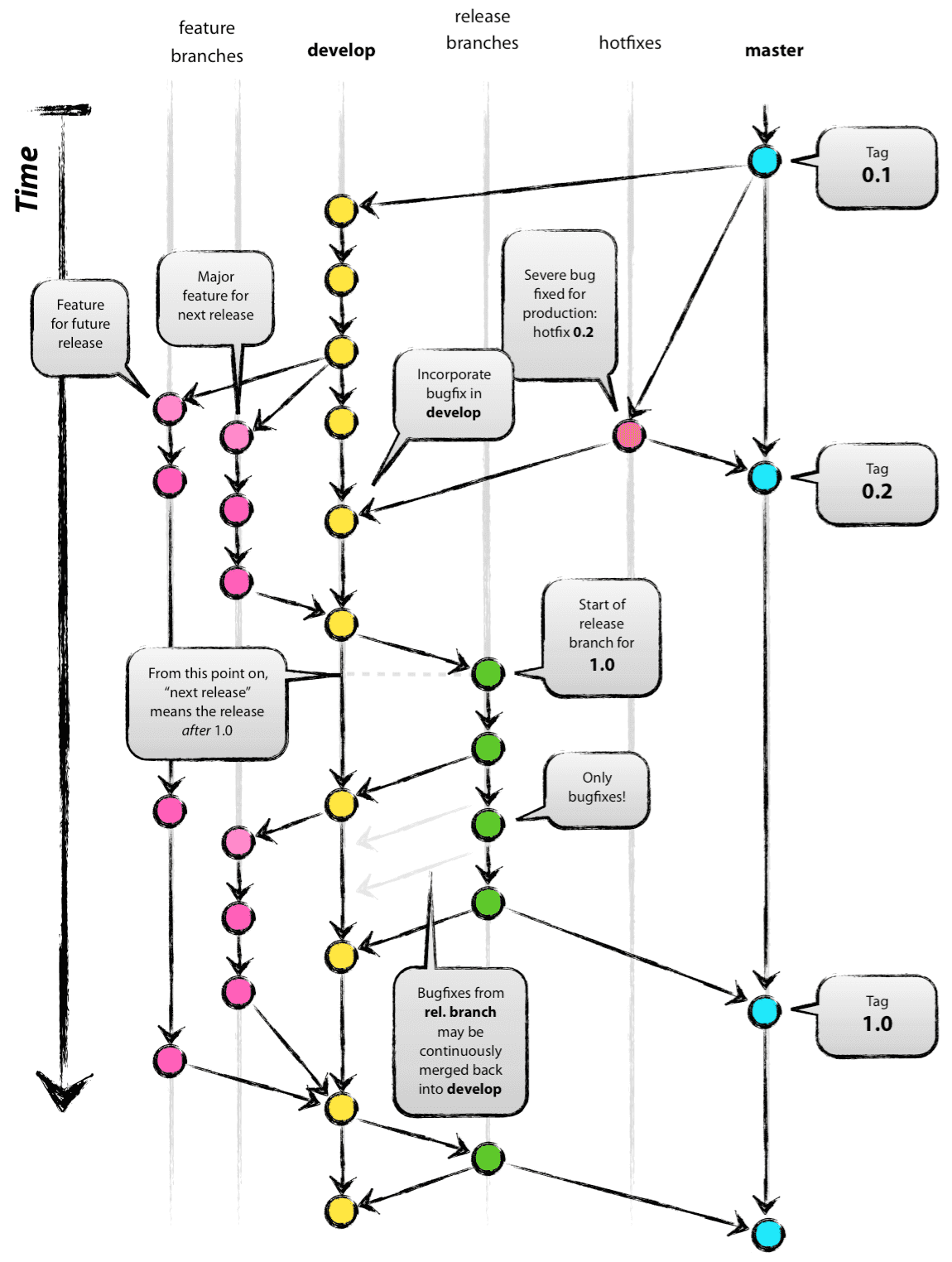
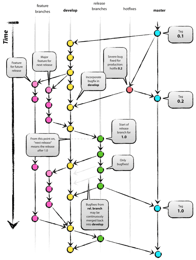
1. Git Flow (완전한 브랜치 전략)

특징

  • 기능 개발, 테스트, 배포 프로세스를 세분화한 브랜치 전략
  • 장점: 코드 안정성이 높고, 협업이 용이함
  • 단점: 브랜치가 많아지고 관리가 복잡해질 수 있음

브랜치 구조

Master  ----●───────────────●───────────●──▶  (배포 완료)
                │             │         ▲
                │             │         │
                │             ├── Hotfix/* (긴급 수정)
                │             │         │
                │      (배포 전 안정화)
                ├── Release/*  (QA & 버그 수정)
                │
        (기능 개발)
Develop  ----●───────────────●───────────▶
                │
                ├── Feature/1
                ├── Feature/2

gitflow

브랜치 설명

  • Master: 운영 환경에서 실행되는 배포된 코드
  • Develop: 개발 브랜치 (새로운 기능 개발의 중심)
  • Feature/*: 기능 개발 브랜치 (Develop에서 분기, 완료 후 Merge)
  • Release/*: 배포 전 QA & 안정화 브랜치 (Master에 Merge)
  • Hotfix/*: 운영 환경에서 발생한 긴급 수정 브랜치 (Master & Develop에 Merge)

언제 사용하면 좋을까?

  • 팀원이 많고, 코드 안정성이 중요한 프로젝트
  • 여러 기능을 동시에 개발하고 배포 주기가 긴 서비스

2. GitHub Flow (단순하고 빠른 브랜치 전략)

특징

  • Main (혹은 Master) + Feature 브랜치만 사용하는 단순한 구조
  • 장점: 빠르고 유연한 배포 가능
  • 단점: 코드 안정성을 위해 CI/CD 구축이 필수

브랜치 구조

Main  ----●───────────────●───────────▶  (항상 배포 가능)
             │               │
             ├── Feature/1    ├── Feature/2

github-flow

브랜치 설명

  • Main: 항상 배포 가능한 상태 유지
  • Feature/*: 기능 개발 브랜치, 완료 후 Main에 Merge & 배포

언제 사용하면 좋을까?

  • 빠른 배포가 중요한 스타트업, 소규모 프로젝트
  • CI/CD가 잘 구축된 환경에서 사용하면 좋음

3. GitLab Flow (운영 환경을 고려한 전략)

특징

  • GitHub Flow와 유사하지만 배포 환경별 브랜치를 추가
  • 장점: 운영 환경을 고려한 배포 프로세스 최적화
  • 단점: 브랜치가 늘어나면 관리가 복잡해질 수 있음

브랜치 구조

Production  ----●───────────▶  (운영 환경)
                    ▲
                    │
    (테스트 환경) Staging  ----●───────────▶
                    ▲
                    │
        (개발 브랜치) Main  ----●───────────▶
                    │
                    ├── Feature/1
                    ├── Feature/2

gitlab-flow

브랜치 설명

  • Production: 운영 환경
  • Staging: 배포 전 테스트 환경
  • Main: 개발 브랜치 (Feature 브랜치에서 Merge)
  • Feature/*: 기능 개발 브랜치

언제 사용하면 좋을까?

  • 운영 환경이 여러 개 존재하는 프로젝트
  • 배포 전에 QA & 테스트 과정이 필요한 서비스

4. Git Flow vs GitHub Flow vs GitLab Flow 비교

Git Flow GitHub Flow GitLab Flow
전략 유형 완전한 브랜치 전략 단순하고 빠른 배포 운영 환경 고려
브랜치 종류 Master, Develop, Feature, Release, Hotfix Main + Feature Production, Staging, Main, Feature
적합한 상황 안정성이 중요할 때 빠른 배포가 필요할 때 운영 환경별 브랜치 필요할 때
특성 복잡하지만 안정성 ↑ 간단하지만 CI/CD 필수 배포 프로세스 최적화 가능
주 사용처 대규모 프로젝트, 기업 환경 스타트업, 마이크로서비스 테스트 환경 있는 서비스

5. 어떤 Git 브랜치 전략을 선택해야 할까?

  1. 빠른 배포 & 작은 팀 → GitHub Flow
  2. 기능 단위 개발 & 안정성 → Git Flow
  3. 운영 환경 고려 (Staging/Prod) → GitLab Flow
Profile picture

Cony Choi

Frontend Developer